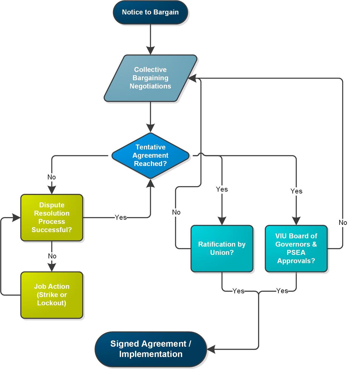
Definitions on the Collective Bargaining Process
- Notice to bargain: Union notifies the employer they wish to start the bargaining negotiation process.
- Collective Bargaining Negotiations: the stage where the union and the employer present and discuss their proposals for changes to the collective agreement.
- Job Action (Union): a temporary action (such as a slowdown or strike) by workers.
- Job Action (Employer): a temporary action (such as a lockout) by the employer.
- Mediation: a voluntary process occurring when a neutral third party assists the two sides in reaching a collective bargaining agreement.
- Tentative agreement: If an agreement is reached in collective bargaining negotiations between the University and the Union, it is called a Tentative Agreement because it is not put into effect until each side has ratified (or voted to approve) it.
- Ratification: is the process by which members of the bargaining unit vote to accept or reject the terms of the collective agreement that the university and union have negotiated.
- VIU Board of Governors and PSEA for approvals: the collective agreement must be submitted to the VIU Board of Governors and PSEA for approval before it is implemented. PSEA is the bargaining agent for VIU. (Visit Role of PSEA to learn more)
- Implementation (Signed Agreement): the agreement has received approval from PSEA and has been ratified by the Union membership. The ratified agreement is signed by PSEA, VIU, and the Union.
From the notice to bargain to a signed agreement, the collective bargaining process can taken many turns. Below is an example of how we move through the bargaining process and the key stages along the way.
