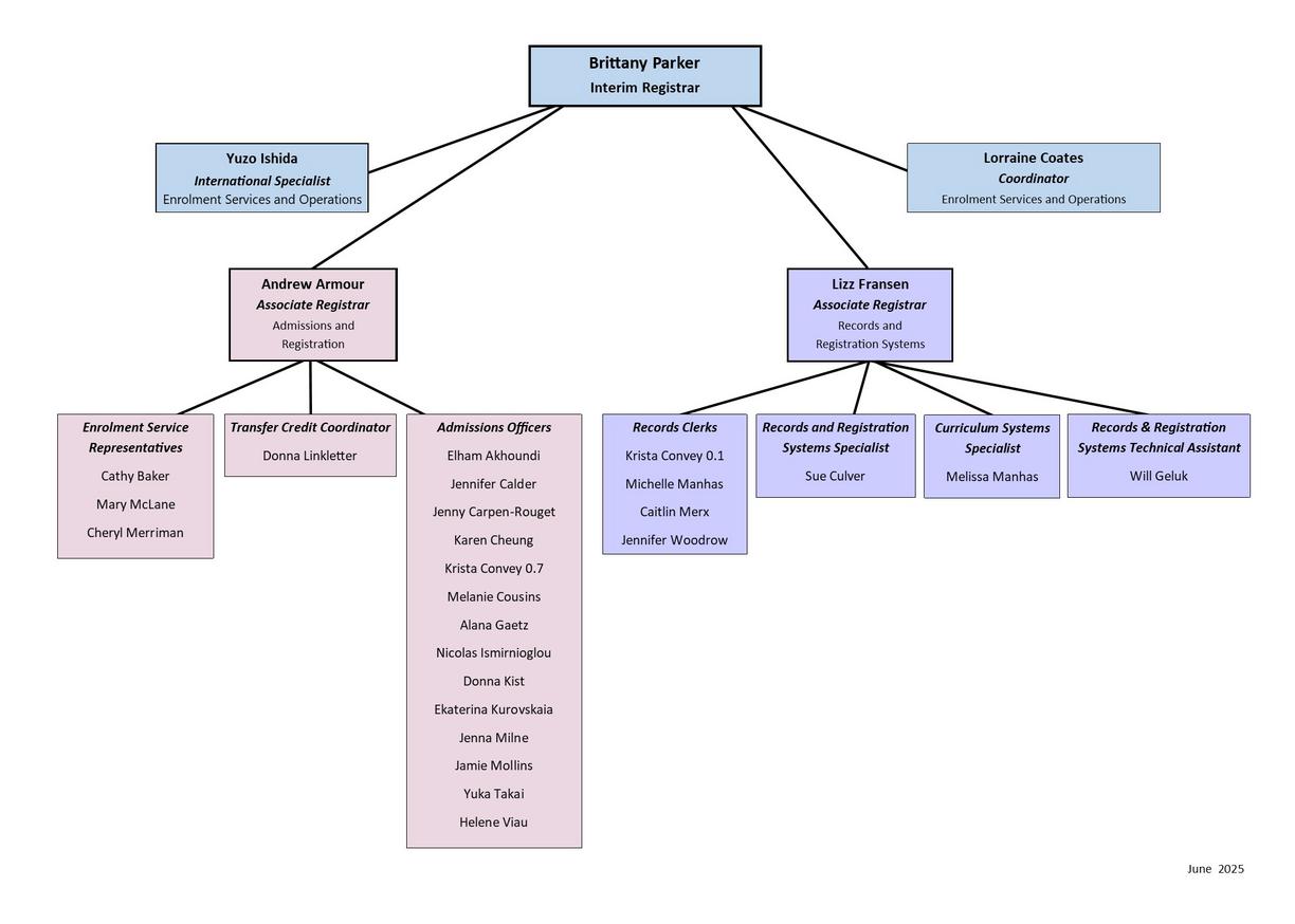
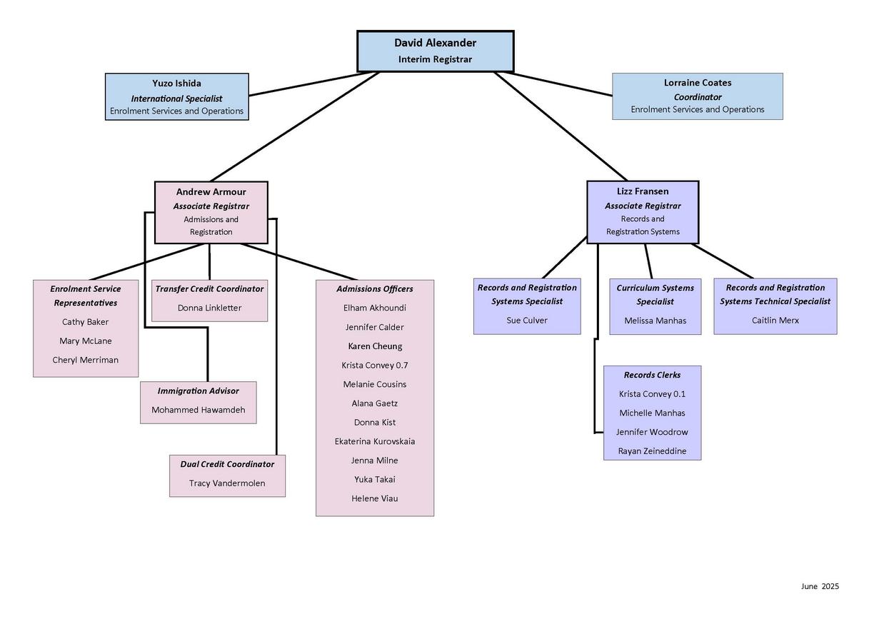
Interim Registrar's message
The Registration team has created this resource help you find the information that you need quickly, whether it is understanding key academic policies and procedures or navigating everyday tasks like accessing a class list or entering final grades. Our goal is to make this information clear, accessible and up-to-date. We are committed to continuously improving the support that we offer, so if you are having troubles finding specific information on this website, please do not hesitate to let us know at registration@viu.ca. We are here to help!
Here's to a successful and inspiring academic year ahead.
Kindly,
David Alexander
Interim Registrar
Registration Centre, Building 200, Nanaimo Campus
The VIU community acknowledges and thanks the Snuneymuxw, Quw’utsun, Tla’amin, Snaw-naw-as and Qualicum First Nation on whose traditional lands we teach, learn, research, live and share knowledge.
- Directory (printable)
Organization Chart (printable)
Academic Concern is not a punishment! It is a supportive measure designed to help students who are struggling discover and overcome the obstacles that are hindering their success. This policy applies to academic program students only; it does not apply to students in vocational or developmental programs.
Here’s how it works
In May each year, students in academic programs who have completed a minimum of nine (9) credits during the immediately preceding period of May 1 to April 30 will have their records reviewed. Those who have earned a GPA of less than 2.0 (“C”) on all courses completed in this period will be noted with Academic Concern.
Students who have been noted with Academic Concern will have their record reviewed each year in May until such time as they have completed at least 9 credits while noted with Academic Concern. A grade point average of 2.0 on these courses is required to clear Academic Concern. Students who don’t reach this goal will be required to take a Mandatory Academic Pause for one year.
Students noted with Academic Concern will be contacted by Educational Advising and offered support services designed to help them identify barriers and access supports to achieve greater success in their future studies.
Students required to take a Mandatory Academic Pause may take upgrading Adult Basic Education courses and may apply for admission to vocational programs.
Assistance is available to any students struggling with a low GPA. Vancouver Island University has a variety of supports available to assist students in achieving academic success. Our goal is always to help students achieve their goals.
Accommodating your students
VIU has a duty to accommodate students with documented disabilities when the disability results in a functional limitation that impacts a student's ability to access his/her educational program. Policy 32.02 Students with a Documented Disability.
Learn more about working with Accessibility Services
For more information or assistance
Caitlin Merx
Records Clerk
Phone: Local 2010
Email: Caitlin.Merx@viu.ca
The Office of the Registrar routinely publishes data reports concerning program application activity and course enrolments. There’s a lot of good information within them to assist you, especially if you are acting in the role of program chair. Here’s how to find them:
1. Log onto Registration/Student records.
2. Under General Information, click on Application Reports or Enrolment Reports.
3. You will be taken to either this page, which defaults to the Application and Admission Reports:
4. Or to this page, to view Enrolment Reports with Analysis:
5. To view an individual report, click on the + sign next to the relevant semester to see the uploaded reports. Reports are listed with current or future semesters at the top.
New Application reports are uploaded every Monday by the Records Department.
New Enrolment reports are uploaded every Tuesday by the Records Department. At the start of the Fall and Spring semester, daily reports are uploaded.
For more information or help accessing or interpreting the reports, please contact Records@viu.ca.
Students are expected to attend scheduled lectures, laboratories, field trips, seminars, examinations, practica and work experience.
There are three main issues around student attendance:
1. Students who stop attending,
2. Students who never attend class at all, and
3. Students whose attendance is sporadic
Within the first 12 weeks of the semester, students can and should withdraw themselves from the class when any of the above occurs, but when they don’t, we have policies and procedures in place to deal with these situations.
1. If the student stops attending
Students who stop attending classes, or who miss a significant number of classes without explanation, to the extent that they are unable to fulfill the course learning outcomes, may be withdrawn from the class without prior notification at any time following the last day for withdrawal without academic penalty*. In such cases the student will be assigned a grade of “UW” (unofficial withdrawal), which is tantamount to a failure and carries a gradepoint value of zero.
*The date for the last day to withdraw without academic penalty can be found in the Schedule of Dates.
If you notice a student has stopped attending for a significant period of time, you may want to reach out by email to ensure they are aware of the deadline to withdraw without academic penalty, or, alternatively, you may want to submit an Early Alert notification to Student Affairs.
2. If the student never attends: the No Show policy
Students are made aware of the No Show policy through Registration Centre bulletins that are emailed to them from registration @viu.ca each semester, but many of them still believe that if they don't show up for classes, we will automatically withdraw or de-register them.
The No Show policy means that a student's registration in a course can be cancelled if:
1. They do not attend the first scheduled class meeting, and
2. They have not notified you that they plan on attending the following class.
It is easy for Instructors to enforce the No Show Policy, and your cooperation and assistance in doing so is greatly appreciated. This is how to do it:
1. Take attendance from a current Class List in Class List Management.
2. Make sure the missing student hasn't notified you.
3. Use the Report "No Show" Students link on the Class List Management page to select the students you wish to give a grade of NS. (this link is only available during the No Show period, which is generally the first two weeks of the semester)
Even if your class isn't full or doesn't have a wait list, it is still important to enforce the No Show policy. The university spends tremendous time and effort pursuing accounts from students who did not attend, but were not "No Showed". This costs money and some people feel it makes the university look greedy. Everyone wins if the No Show policy is rigorously enforced!
3. If the student's attendance is sporadic
If you find that a student's attendance is sporadic, this may be a signal that they are experiencing difficulties. In this case, you may want to submit a Resource Request and Referral notification to Student Affairs.
If you need further assistance assigning a No Show grade or withdrawing a student for Non-Attendance, please contact:
Sue Culver
Records and Registration Systems Specialist
Email: Records@viu.ca
In the event that any Vancouver Island University campus needs to be closed, an announcement is made on the Website and in an all-employee email message, and a message is left on the switchboard. Additionally, local radio stations are contacted to broadcast the message.
Please refer to these policies for specific details on closure procedures for convocation and final exams:
You can manage all aspects of your class lists and waitlists online using the Class List Management system. This page is available in the Course Information section of Registration/Student Records.
Faculty members will automatically see a list of current courses for which they are listed as the instructor.
To search for a course, enter the Course ID (i.e. ENGLspace115), and the specific Intake to see the management menu. When you begin to type the intake, (i.e. F25) a drop-down list will show all the sections that match your course in that semester. Select the correct section and click on Get Course. Note that upper or lower case can be used.
From the Class List Management menu, you can view your class or waitlist* in several formats:
- HTML
- Excel spreadsheet
- PDF roster with photos (class list only)
You can also:
- Send an email to your students
- Submit Final Exam requests
- Enter final grades
- Enter grades using Gradebook
- Upload course outlines
- Report No Show students
- Send an Early Academic Alert
The information provided is in "real time". As soon as a student registers or the waitlist changes, the changed information will appear on these lists.
To view the status and availability of courses in the timetable, use Course Timetables.
IMPORTANT: Class lists contain private information, and care should taken to use and dispose of them in compliance with the Student Confidentiality Policy and Freedom of Information and Protection of Privacy Act legislation.
*For more details on waitlists see Waitlists and How they Work.
The convocation ceremonies at Vancouver Island University honour the achievement of our graduating students. All faculty are invited to participate in these ceremonies.
On the VIU Convocation site, general information regarding Convocation is posted, as well as information specific to students and faculty.
Convocation ceremony dates
Vancouver Island University holds its Convocation ceremonies annually in June. For exact dates, please refer to Dates and Deadlines.
How you can participate
Faculty are invited to participate as Convocation marshals or to show their support to graduates by sitting with them during a ceremony. Regalia must be worn by all those involved. For those who do not own their own regalia, it can be rented or purchased online from our partner, Gaspard.
If you have any questions, please visit VIU Convocation or contact Convocation@viu.ca.
The Schedule of Dates lists the dates for the first and last day of class, exam periods, reading breaks, etc. Other important registration information can also be found, such as the last day for students to withdraw from a course before committing to the tuition, and the last day for academic penalty-free withdrawal.
Being aware of specific deadlines can help students and faculty avoid problems.
See: Dates and Deadlines
Students with an outstanding scholastic record are given special recognition when their names are added to the Dean's Honour List.
The Dean's list is produced annually after all grades are submitted for the Spring semester. Each student on the list receives a letter signed by the Provost, and the list is given to all Deans, who may choose to post lists of their qualifying students.
To qualify, a student requires a GPA of 3.67 or higher and a minimum of 12 credits accumulated over the previous Summer, Fall and Spring semesters, as per the Dean's List Policy.
For further information, contact:
Sue Culver
Records and Registration Systems Specialist
Email: Records@viu.ca
Vancouver Island University has directed studies courses and directed studies delivery options.
Directed Studies course
These are approved and timetabled courses with the course name "Directed Studies". (e.g.: ANTH 490). Generally a senior level course that allows each student to pursue a specific research interest with mentoring from their faculty. A Directed Studies registration form will be required (PDF, DOC). All directed study courses will have an intake code beginning with "8", e.g: ANTH 490 F25N80.
More details on the process for enrolling students in Direct Studies courses can be found here: Directed Studies: Process for Enrolment Instructions.
Directed Studies delivery format
Any other VIU course may be delivered to students under this format. This is available when there is insufficient demand for a regular section of a course, yet it is needed by a small group of students. In this case, up to five students would be working through the required course materials independently, and the instructor would arrange a schedule to meet with the students to guide them through the learning outcomes. A student may ask you to deliver a course in a Directed Studies format. If you wish to do so, you must obtain permission from your Dean. Please contact your Dean's Secretary for the procedure to initiate a Directed Studies course in your Faculty.
If you have any further questions, please contact Records
Email: Records@viu.ca
Scheduling procedure
The Records Department begins to create the schedule of final exams following the add/drop deadline in the Fall and Spring semesters once students have finalized their timetables. Teaching faculty are asked to provide details about their final exam plans at that time.
All faculty who are instructing a credit course will be asked to fill out an online Final Exam Request, whether they will be having a final exam or not. In order to create the schedule, this information is required for each of the credit courses being taught. More information on exam scheduling procedures are included on the Final Exam Request Instructions.
Final exam requests must be completed by the due date. Scheduling of exams cannot begin until all academic courses for that semester have been accounted for.
Please note
- Whether exams are online or in-person, the scheduling process will remain the same;
- All exams for evening courses will, whenever possible, be scheduled on the same night and in the same room where the regular class is held;
- Preference for a specific room, day or time for an exam can be specified, but cannot be guaranteed;
- Exams can be scheduled at the same time as other exams if there are no student conflicts;
- Requests to schedule exams on specific days will be considered in exceptional circumstances;
- Take-home exams due during the final exam period are not included in the scheduling process or posted schedule.
Once all requests have been received by the Records office, a draft schedule is created using software that creates a conflict-free schedule where no student writes more than two exams a day.
The first draft of the schedule is then posted online to allow faculty to check for any errors or omissions. All faculty should check the schedule promptly, whether an exam was requested or not. After a 2nd draft has been posted and reviewed by faculty, the final exam schedule is posted for students in their online student record at least one month prior to the first day of exams. The specifics of the exam schedule should not be discussed with students before this time.
For details on final exam scheduling policies, please refer to the Schedule of Dates Policy.
Cancellation and re-scheduling procedure
In the event that an exam is cancelled as a result of an emergency closure (i.e. snow), the exam will be rescheduled at the first available opportunity. The new date will be prior to the last day of exams, and if necessary, may be scheduled on the first Saturday immediately following the original exam date.
The Vancouver Island University website, local media, and email will be used to communicate exam rescheduling information to faculty and students. For details, please refer to the Rescheduling Examinations After and Emergency Campus Closure Procedure.
Upcoming final exam periods
- Spring 2026 Monday, April 13 to Wednesday, April 22
- Fall 2026 Monday, December 14 to Tuesday, December 22
- Spring 2027 Monday, April 12 to Wednesday, April 21
Details of exam scheduling procedures are included on the Final Exam Request Instructions.
If you have any questions regarding final exams, contact:
Sue Culver
Records and Registration Systems Specialist
Email: Sue.Culver@viu.ca
Learn more about VIU Freedom of Information and Protection of Privacy (FIPPA)
What is GPS?
GPS is VIU’s Goal Planning System. It is a tool to help plan a student’s educational path and to ensure that they have all the credits needed to complete a credential.
Currently the following credentials can be planned using VIU's GPS:
- master's degrees
- bachelor's degrees
- Post-Degree diplomas
- diplomas
- certificates
GPS enables students and advisors to see exactly which courses are required to complete a given VIU credential. It also shows how the courses already taken will apply to the credential and highlights courses that are still needed in order to complete the desired goal.
Logging in to GPS
Access GPS. We suggest you bookmark this link. Students can access the system from within their online student record.
If the Records department has assigned you a GPS username and password, use these on the login screen. Note that your GPS username and password are not linked to your VIU employee username and password, and GPS passwords do not expire - you will never be prompted to change your GPS password.
- If you do not have a GPS username and password, or you do not remember your login credentials, please email Records@viu.ca.
- To change your password, click on your username on the right-hand side of the main navigation bar (navbar), and select “reset password.”
- Enter and confirm your new password, then select “reset password.”
Once you are logged on you will be taken to the home page.
GPS landing page and student search
From the GPS landing page you can search for a VIU student by name or student number and view their course history, academic goals, and exceptions. You can also update the student’s GPS record to immediately download live student record information instead of waiting for the next scheduled system refresh.
Within GPS you can create, edit, and delete academic goals for the student, as well as run audits on any goals.
View the complete GPS Advisor Manual for instructions on adding or editing goals, creating audits and forcing exceptions for students. Note that your menu options may look different from the examples shown in the manual, depending on your role and level of access.
For more information or assistance, contact:
Melissa Manhas
Curriculum Systems Specialist
Records Department
Email: Melissa.Manhas@viu.ca
Assignment of final grades for Academic and Adult Basic Education courses should adhere to VIU's standard Grade Scale.
Deadlines for entering grades into a student's record:
- Fall and Spring semester: within 21 days of the course end date.
- May and June terms: within 7 days of the course end date.
If you assign an Incomplete (INC) or In Progress (INP) grade, you must fill out the appropriate form and submit it to the Records Office for processing.
Grade forms
Additional information
Contact
Records
Email: Records@viu.ca
How do students apply to graduate?
In order to graduate (receive their VIU credential), all students must submit an application to graduate, regardless of whether or not they intend to participate in a convocation ceremony. Applying to graduate enables the student to receive their parchment and have the official notation of graduation on their official transcript, once their program requirements have been met.
Students apply to graduate by logging into their online student record and selecting “Apply to Graduate” from the menu. A graduation/alumni fee is charged to the student’s account when they apply to graduate. Learn more about Graduation.
Once the graduation/alumni fee has been paid, the student’s graduation application is immediately visible in the Grad App system for the degree advisor, chair or coordinator to review.
Exception
Students in an entry-level Trades or vocational program do not have to enter a graduation application. Instead, a graduation application is automatically submitted for them when they enroll in the program. These students are sent an email and asked to review their graduation application for completeness and to confirm their attendance at a convocation ceremony.
How do I review and approve students’ graduation applications in the Grad App system?
Full instructions for advisors and chairs or coordinators are available in the brief Grad App manual.
- For degree advisors (bachelor and master programs), please use the Degree Grad App manual.
- For chairs or coordinators of certificate and diploma programs, including graduate and advanced diplomas/certificates, please use the Diploma and Certificate Grad App manual.
Senate meeting dates and submission deadlines
Please Note: These dates apply to Bachelor and Master programs only. All other programs (like certificates, diplomas, etc) do not need Senate approval and are processed every week by the Records Department.
Who should I contact if I have questions about Grad App?
Please contact Graduation@viu.ca or Convocation@viu.ca.
Where can I find information about the convocation ceremony?
Please visit VIU Convocation. Further questions can be directed to Convocation@viu.ca.
Once the waitlist has run its course, providing students with reasonable access to courses based on Vancouver Island University's priority registration system, faculty will have full control over which student will have access to available seats in their class.
Late registration
The waitlist period lasts for the first six days of the semester. If a student wishes to register in a course after the waitlist period, they require special permission.
Generally speaking, if it is within the first two weeks and there is room in the class, faculty are strongly encouraged to grant permission and approve the request. After this time, most faculty are very cautious to grant permission as the student may have already missed too much class time.
Late course registration procedure
We now have an automated process to replace the Request for Late Course Registration form. Once the waitlist period expires after the first six days of the semester, students will be able to request late course registration using the Web Registration System within their student record.If a student requests registration in one of your courses, you will be notified by email and given step-by-step instructions on how to approve or decline the request. Late Course Registration Instructions for Faculty.
Late withdrawal or audit
A student can withdraw from a course or change to audit without an academic penalty within twelve weeks from the start of the semester. This can be done online or in person at the Registration Centre.
In the event of demonstrated exceptional circumstances - such as death in the immediate family, a student's illness or accident, serious emotional problems, or an error on the part of the university - a student may be able to withdraw or change to audit without academic penalty from a course or program after the deadline, with the approval of the instructor and Dean of Instruction. In cases where a student is withdrawing from all courses, the request for late withdrawal is subject to the approval of the Registrar.
Students must complete a Late Withdrawal form, or Late Audit form citing reasons for the withdrawal and providing documentation where appropriate.
See Attendance and the No Show policy towards the top of the page.
Learn more about VIU Policies and Procedures.
We encourage faculty to list course prerequisites in their course outlines and/or announce them in the first scheduled class. Although the student is responsible to ensure that they have met the class prerequisites, this gives them another opportunity to confirm them. Students are expected to adhere to prerequisites, or to obtain special permission in a timely manner.
The Admissions Department begins prerequisite checking for the Fall semester in late July, and continues on until the end of the second week of classes. For the Spring semester, prerequisite checking begins as soon as all the Fall Semester grades are received, and continues until the end of the second week of classes.
Wherever possible, students are warned before they are removed from a class. This allows them time to bring in missing transcripts, or possibly request special permission. If a student has already been removed from a class due to a missing prerequisite, it may not be possible to get them back into the class if that class is full.
Although we are continually making improvements, you may still find students in your class who have "slipped through the cracks". If you would like to have a student de-registered, please ask the student to withdraw themselves, or e-mail the Associate Registrar, Admissions, with your request.
Students may come to you to ask for special permission to take one of your classes, even though they don't exactly meet the prerequisite. They may provide you with a valid rationale. For example, the prerequisite may be "Math 12 with a C+", and a student may want to use Math 12 with a "P" plus Math 111 with a C+. We urge you not to feel pressure to waive a prerequisite. Prerequisites have been determined by your faculty colleagues to help students achieve success in the course.
The final authority to waive a prerequisite rests with your Department Chair. If you would like to waive the prerequisite for a particular student, please have your Chair notify the Associate Registrar, Admissions, by email. Please be sure to include the student's name and student number.
Andrew Armour
Associate Registrar, Admissions
Phone: 250.740.6355
Email: Andrew.Armour@viu.ca
Setup, registration, and summary guide
When a department accepts a Prior Learning Assessment (PLA) candidate, the Dean or the Assistant to the Dean e-mails the Records Department with their approval to open a new PLA section. This will either be for a single course, a Comprehensive, or a Clinical assessment.
Records staff will check to see if there is already an appropriate section in the system for the named Instructor in the current fiscal year. If one already exists, the department is notified of the section number to use on the PLA form.
All PLA sections are charged to cost centre 6326 and are continuous intakes from January 1 to December 31, e.g. C25N90.
Records require the following information to create a section:
- Course code and name
- Entry and exit dates
- Instructor's name
- Includes all students with a start date within the current year
Records will confirm with the Dean or Assistant via e-mail that the new PLA section has been opened/was already open, and what section code has been assigned. All subsequent PLA candidates for this same course and instructor in the same fiscal period will be enrolled in this section (to a maximum of 5 per Instructor per year).
After confirmation by Records of the section, the Dean’s office will complete and sign the appropriate PLA Registration form for the PLA candidate to take to Registration. Only the Dean’s signature is required at this point for enrolment purposes. The PLA fee must be specified on the form. The fee is linked to the type of PLA being conducted under the appropriate Letter of Agreement for BCGEU or VIUFA regarding workload and reimbursement.
The candidate will take the form to Registration and be enrolled. Registration will bar-code and scan the form to the student’s permanent record. The PLA assessment fee is due immediately. If not already enrolled as a VIU student, now or in the past, the candidate will also pay the current application fee for a new student.
Once the assessment has been completed, the Instructor or Department must complete a Summary of Results form and submit it to Records to be recorded in the student’s permanent record. Depending on the type of assessment performed (single-course, Comprehensive, Clinical), the result will either be entered as a grade for a single course, or as an Advance Credit entry in the student’s record.
Note: Instructors may enter PLA grades online in order to have them appear in the student record more quickly, but they must still follow up by sending the Summary of Results form to Records for processing.
Records will forward a copy of the Summary of Results form to Student Affairs for approval and authorization for payment to the instructor.
PLA Forms
For more information or assistance with creating PLA courses or submitting grades, please contact Records@viu.ca.
Student registration change forms
- Directed Studies Form PDF
- Directed Studies Instructions PDF
- Change from Credit to Audit PDF
- Leave of Absence (undergraduate) PDF
- Leave of Absence (graduate) PDF
- Prerequisite Waiver Request PDF
- Request for Late Audit PDF
- Request for Late Withdrawal PDF
- Request for Late Withdrawal from a Graduate level course PDF
- Late Course Registration Instructions PDF
- Trades - Apprenticeship Withdrawal Form PDF
- Trades - Foundation Withdrawal Form PDF
- Prior Learning Assessment - see PLA section above
- Graduate Extension Registration Form (EXTN) PDF
- Student Discontinuation Form PDF
Contracts
Credential parchments
Grade forms
See Grades.
Tuition waiver
Resource Request and Referral is a VIU student success and retention tool. Any VIU community member can identify and refer students in difficulty.
Many students arrive unfamiliar with the demands of post-secondary studies and life. They may become overwhelmed, struggling to understand expectations and manage their own learning. There may be other factors impacting their well-being and experience at VIU.
Resource Request and Referral helps VIU to connect students with appropriate resources. You should use this when assistance is most likely to help the student make the corrections necessary to be successful.
The starting place for student referral should be a conversation between the instructional faculty and student. Resource Request and Referral is ideally a second step in that process. Please begin the process with a conversation with the student as often issues can be resolved and referrals can be made.
Submit a Resource Request and Referral
Learn more about Resource Request and Referral
Please note: Resource Request and Referral is not appropriate in situations of immediate crisis or where immediate concerns about student health and safety are present. Call 911, or in Nanaimo, call Security at 250.740.6512 for immediate assistance.
This page contains information on:
- Booking rooms for timetabled courses
- General room bookings
- How to request a room booking
- What to do if your booking requires special equipment
- How to book a room using Outlook
- How to make external room bookings
- How to book a room during final exams
- How to book a room during reading break
For anything not covered on this page, please contact roombookings@viu.ca.
1. Room bookings for timetabled courses
Rooms to be used for Vancouver Island University courses are booked through the timetabling process using the Scheduling and Workload System (SAWS).
Anyone who is involved in scheduling classes should become familiar with the Course Scheduling Principles found on the Space Allocation Group website.
For more information about room bookings for timetabled courses, please contact Records@viu.ca.
2. General room bookings
Any Vancouver Island University employee conducting university business may book an available room. Official student clubs should contact the VIU Students' Union at members@viusu.ca to arrange for rooms to be booked on their behalf.
If permission is needed to book the room you choose, please contact the person listed in the room information before requesting to book the room.
Requesting a room booking
Changes have been made recently to the way that general room booking requests are processed. A brief description can be found in this General Room Booking Guide.
If you used the Find a Room page to search for a room, click on the Request room booking button beside the room you would like to book.
If you used the Room Booking Report to find your room, simply click a free spot on the week-long schedule at the bottom of the page.
In either case, fill in the details on the resulting pop-up window:
- Booking Description (title of the event - required)
- Booking Comment (optional)
- Contact Name
- Contact phone
- Contact Email
- CC email (optional)
- Start and End Date of booking (pop-up calendar)
- Start and end time of booking (drop-down list). Note that this is in 24-hour format, e.g. 13:00 = 1:00 o'clock pm.
- Select the day or days of the week needed (should fill in automatically)
Click on either the Add another meeting time, or Request room booking button to complete the process. You can request up to 4 meeting days and times on one booking request.
You will receive an email from the auto-respond system showing all the details of your request. Note that this is NOT a confirmation of your booking.
Once your booking is confirmed you will receive another email which will include a Booking ID/reference number.
More information on this process can be found here: General Room Booking Guide.
Equipment
For any special equipment required for your event, contact the Library at local 6329 or email EquipLoans@viu.ca. For more information visit Equipment for Loan (Nanaimo Campus).
Questions about existing computer, audio-visual equipment or software available in rooms should be directed to the IT Helpdesk at Local 6300, or ITHelp@viu.ca. Click on the Show Room Technology button on the Room Booking Report page to see a list of equipment and technology for the selected room.
3. Book a meeting room in MS Outlook
Some meeting rooms can be booked without going through the above process by booking them directly using Outlook.
Techology@VIU has posted instructions on how to book meeting rooms on campus using MS Outlook.
Not all meeting rooms can be booked this way.
4. External room bookings
The following questions can help determine whether a booking is internal or external:
- Is this event VIU course-specific and only VIU students will be in attendance?
- If yes, this is an internal booking.
- Is this event for the external community to attend?
- If yes, this is an external booking; we need to manage the risk of inviting community members onto our campus.
- Is this event booked by a VIU employee for non-school related purposes on behalf of anther group or company?
- If yes, this is an external booking; we need to manage the risk of external groups coming on campus.
For external bookings contact Lori Aikler, Events Coordinator, Meeting & Event Services, by email to Lori.Aikler@viu.ca or phone at Local 6633.
5. Room bookings during final exam period
No booking requests for dates occurring during the final exam period will be confirmed until all exam rooms have been booked. This will be in late October for December exams and late February for April exams.
6. Reading break
Contact RoomBookings@viu.ca to book rooms during reading break. Requests are processed on a first come, first-served basis.
If you have any further questions about room bookings please email: RoomBookings@viu.ca.
The Scheduling and Workload System (SAWS) was created in 2002 to facilitate the decentralization of the timetabling process and integrate timetabling, the Student Registration System (SRS) and a new Faculty Workload system.
SAWS is a web-based program designed to put an online scheduling tool in the hands of Chairs and Coordinators. SAWS can perform timetabling tasks, allow the entry of release information, and deliver workload reports.
For step-by-step instructions, videos, and more on how to timetable courses in SAWS, please see our SAWS webpage here.
The following format is used to create all new course sections and to access online Class Lists, Wait Lists, and Grade Entry.
| 1st Character | Denotes the Semester |
|---|---|
| F | Fall |
| S | Spring |
| I | Intersession/Summer |
| M | Summer credit courses beginning in May |
| J | Summer credit courses beginning in June |
| C | Continuous Intake |
| Y | Year Long |
| 2nd and 3rd Characters | Denotes the Year (i.e. 25 = 2025 and 26 = 2026) |
| 4th Character | Denotes the Campus: |
| N | Nanaimo |
| D | Duncan/Cowichan |
| R | Powell River |
| Q | Parksville/Qualicum |
| X | Outside of VIU Region |
| W | Online/Web |
| 5th & 6th Characters | Denotes the section number based on the funding type for the course: |
| 01-39 | Base Funded, Tuition Dependent, Trades or Cost Recovery (Non-Credit) |
| 50-59 | External Contract |
| 70-79 | Cost Recovery (Credit, ESL, MBA) |
| 80-89 | Directed Studies/Senior Projects |
| 90-99 | Prior Learning Assessment |
For questions or troubleshooting please contact the Records department at Records@viu.ca.
Every reasonable effort should be made to deal with student conduct concerns at the instructional and departmental level. The Academic Integrity Policy outlines the standards of academic integrity at Vancouver Island University.
The policy includes, but is not limited to, the following acts:
- Cheating
- Plagiarism
- Fabrication
- Facilitation of academic misconduct
The Procedure outlines the steps an instructor is to take if they feel that academic misconduct has occurred.
If you have any questions about this policy please contact:
Manager, Student Affairs
Chris Yeast
Email: Chris.Yeast@viu.ca
A requirement of competing as a VIU Mariner student-athlete is that the coaches and athletic department will monitor student-athlete academic progress. For eligibility reasons it is important for us to know if the student will be successful. Please take a few moments and fill out the necessary information below. We appreciate your time and efforts in helping us maintain our high academic standards.
Vancouver Island University maintains the concept of open access by operating under a priority registration system. Students are given a registration appointment based on the length of time they have been students here and the number of credits they have completed, not their GPA. This provides them with a better opportunity to enrol in the courses they need to complete their program.
The waitlist procedure is in effect from the very first day of registration right through the first 6 days of the Fall and Spring semesters and the first 3 days of Summer Session.
Before the semester starts
Once a class is full or a waitlist is established*, the registration system will place new registrants on a waitlist based on the date and time they register. Then each Monday to Friday night the system checks to see if any enrolled students have dropped out, and will automatically place the next qualified student in the class. This means that for courses with reserves, students meeting the reserve requirement will be selected first, then other waitlist students are selected by order of priority on the waitlist. Students who are moved from the waitlist into a class during this period are sent an email notifying them of this change.
*Even if a class isn't full, a waitlist is established in some courses with reserves when a student who does not meet the reserve requirements attempts to register. That student will be placed on a waitlist. Once the list has been established, all students will be waitlisted; the system does an overnight check and any students meeting the reserve criteria will be placed in the class, space permitting.
Once the semester starts, the waitlist process changes
After the semester begins, if a seat becomes available to a student on the waitlist, it will be "Held" for them for one day only. Waitlisted students must check their online student record daily to see if a seat is being held for them, and if they still want to take that class, they must "Claim" the seat that is being held for them (either online by 11:30 pm or in-person by 3:30 pm). If a student does not claim the seat on the day it becomes available, they have lost their place on the waitlist. Please note that the waitlist only rolls over Monday to Friday, no changes take place Saturday and Sunday.
After the 6th day of the semester, all waitlists are removed and students wishing to be added to the class must go through the Late Registration process. The waitlist process for Summer Session is the same but ends after the first 3 days of the semester.
The Zero Textbook Cost (ZTC) Pilot Project is a collaborative initiative of the VIU Students’ Union (VIUSU) and VIU. This pilot started in Spring 2026.
Zero Textbook Cost (ZTC) courses are those in which students are not required to purchase textbooks or other paid course materials. Instructors design these courses using a combination of:
- Open Educational Resources (OERs): freely available, openly licensed teaching materials;
- Library-licensed resources accessible through VIU; and/or
- Freely available online content curated to support course learning outcomes.
We recognize that some faculty may use a blend of open educational resources (OERs) and traditional textbooks within their courses. At this stage of the pilot, these courses will not be designated as ZTC. In the future, we may explore options to expand the designation system to include a “low-cost” category for courses that use mixed materials.
The ZTC initiative is designed to:
- Reduce financial barriers for students by eliminating or minimizing textbook costs;
- Promote equitable access to learning materials for all students, regardless of financial circumstances;
- Encourage innovative teaching practices through the use and adaptation of open and digital resources; and
- Strengthen collaboration between students, faculty, and institutional partners to support academic success.
ZTC courses will be identified directly in the course timetable to help students make informed registration choices. Courses with no textbook or learning material costs will be marked in the open comments field of the timetable with the abbreviation ‘ZTC’. This notation clearly signals to students that the course does not require any additional material purchases.
To identify ZTC courses:
Before the SAWS lock out date – work with the timetabler for your faculty to have a timetable comment added to a course.
After the SAWS lock out date - please email records@viu.ca indicating the course name and course code and stating that you would like ‘ZTC’ added to the comments for the course.
Faculty interested in adopting free learning materials in their courses are encouraged to connect with VIU’s Centre for Innovation and Excellence in Learning (CIEL) for support in finding and implementing open or low-cost materials. Additional resources and training opportunities are also available through BCcampus.